3月25日,国际学术期刊Elife在线发表了中国科学院上海生命科学研究院计算生物学研究所王泽峰研究组的最新论文“An extensive program of periodic alternative splicing linked to cell cycle progression”。该工作首次发现了RNA可变剪接的时序性调控,阐述了细胞周期中RNA剪接的周期性波动对细胞分裂增殖的调节作用。在机理上进一步揭示SR蛋白激酶CLK1在这些周期性可变剪接中的作用机制。
选择性剪接对于蛋白表达的多样性具有重要意义:超过90%的人类基因可以通过可变剪接产生不同功能的蛋白亚型。在生物体中,可变剪接被严格调控,同一基因在不同组织细胞中或同一组织的不同发育阶段里经常表达为有不同的剪接亚型,剪接的异常调控与癌症等许多疾病密切相关。
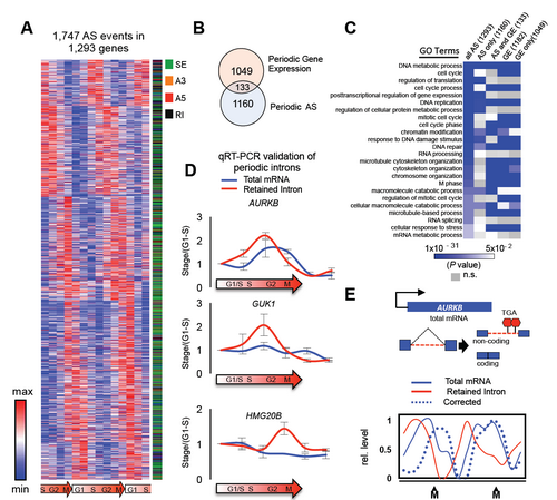
在以往的报道中,细胞周期是通过调控特定基因的周期性表达来协调实现的。本研究首次发现了人类基因组中普遍存在在RNA可变剪接的周期性波动,而这种周期性剪接调控也是细胞周期的重要控制机理。研究人员通过RNA测序的方法对两个连续细胞周期的细胞转录组进行了深度测序与分析,发现约有1300个基因会发生细胞周期的可变剪接变化。这些基因中大部分并不在转录水平上有周期性变化的影响,提示了周期性可变剪接是不依赖于周期性转录的另外一种调控细胞周期的新机制。
研究人员还发现这些周期性可变剪接基因中的大部分可变剪接事件受到SR蛋白激酶CLK1的调控;并揭示CLK1自身的表达水平在细胞周期这个过程中会通过自抑制环路,随着细胞周期时相的改变而发生周期性变化。进一步对CLK1的表达水平进行干预表明,CLK1表达水平的降低直接导致细胞周期紊乱,并抑制细胞增殖,相反,CLK1表达水平的升高与各种癌症的发生密切相关,而 CLK1活性的抑制可以限制多种癌细胞生长。
本研究详尽地揭示了CLK1调控细胞周期可变剪接的分子机制,并首次提出周期性可变剪接可能是癌症发生的另外一种调控机制。研究工作在王泽峰研究员指导下完成,得到了中国国家自然科学基金委、美国国立卫生研究院等经费的支持。(计算生物学所)

细胞周期依赖的可变剪接的检测